How Ultrasonic Rodent Repellers Work A Breakdown Of Their Mechanism Circuit Diagram Protect Your Home: How to Easily Make an Ultrasonic Pest RepellerUsing BC547 Transistor How to make Ultrasonic Pest Repeller BC547 pest controlThank you for An ultrasonic pest repeller is an electronic device that emits a high-pitched sound. Humans are unable to hear the high-pitched sound, but household pests can hear the noise and are either killed, repelled, or incapacitated by it.

Consider having them return them and just setting up some humane or kill traps. I personally don't like rodents so I got some some heavy duty mouse trap like contraptions and we got em pretty quick. Honestly it was half as expensive too. The humane stuff works good too, just gotta call animal control to come get the animals. Ultrasonic pest repellers are generally considered safe for most household pets, as the sound waves they emit are above the hearing range of humans, cats, and dogs. Most ultrasonic pest repellers emit sounds above 20 kilohertz (kHz). Rats, mice, hamsters, and other pet rodents can hear sounds up to 90 kHz.

Expert Tips for Using Ultrasonic Repellents Circuit Diagram
Just in time for Summer, here's a design for a sonic pest repeller. Carla Schroder developed this project which uses an Arduino Uno along with the WAVE shield and a Maxbotix ultrasonic rangefinder. This simple yet reportedly effective design senses critters nearing your garden plot and plays sound files (stored on an SD card) intended to irritate and repel the invaders.

In this video I am showing how to create your own pest repeller with 40kHZ ultrasound and 6 Watt output power that will help you to get rid of insects and ot

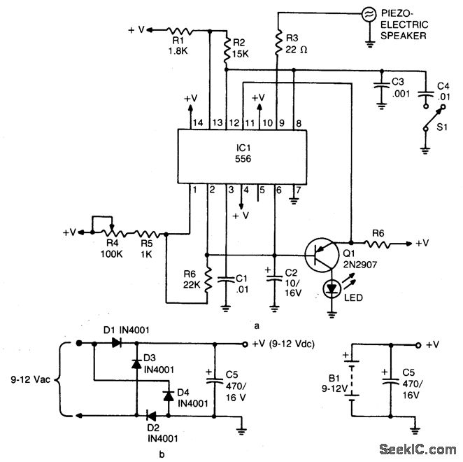
Protect Your Home: How to Easily Make an Ultrasonic Pest Repeller Circuit Diagram
Protect Your Home: How to Easily Make an Ultrasonic Pest Repeller๐Get a free trial of Altium Designer with 365 and 25% off your purchase :๐ http://www.alti

Combine with Other Rodent Control Methods. For best results, ultrasonic devices should not be used alone to control an established infestation. Use traps as well as sanitation and rodent-proofing efforts in conjunction with ultrasonic repellents. In fact, ultrasonics are great for use as a herding tool to force rodents into areas equipped with Ultrasonic pest repellers are a popular alternative to the chemical pesticides leading pest control brands often use. These plug-in or battery-operated devices are marketed as safe and environmentally friendly. The ultrasonic waves they emit are meant to disrupt pests' nervous systems, making it uncomfortable for them to stay in the area.
